[怀孕准备]精子在女性体内能存活72小时。如果男性的精子质量正常,女性没有阴道炎性疾病,以及子宫内膜炎性疾病等一些影响精子存活的因素存在时,男性的精子进入女性阴道以及宫腔之后,能在女性
很多男性害怕结扎(zā)后会变娘、会影响夫妻生活、影响射精(SJ)等等,而不愿意接受结扎手术,今天小编就跟大家说清楚关于男性结扎后...对夫妻生活是否有影响等问题!

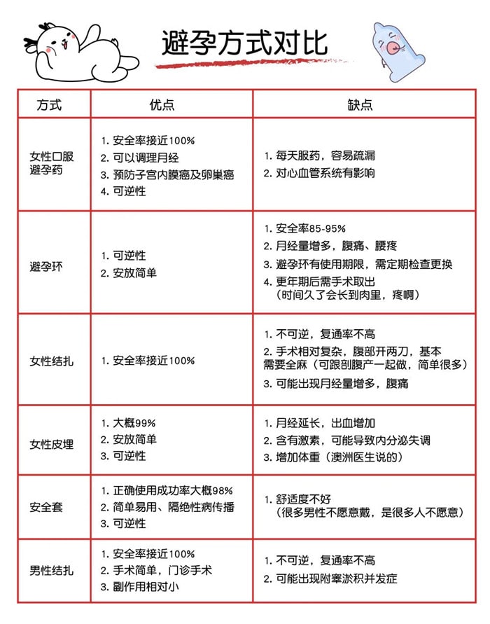
结扎属于绝育手术,包括输卵管结扎和输精管结扎,也就是女性结扎和男性结扎。输精管结扎是一种永久性的避孕方式,对于男性来说,避孕的原理相当于把睾丸向阴茎运输精子的通道阻断,从而无法使精液排出体外。
01
结扎会变娘么

不会的,因为结扎是把睾丸向阴茎运输精子的通道切断,从而无法使精液排出体外,并未破坏分泌雄性激素的睾丸。
男性的第二性征,诸如喉结突出、声音雄壮、体表多汗毛、长胡须等,主要受雄性激素的影响。而雄性激素的多少以及运输、扩散,都与结扎无关。
02
结扎会影响性能力么

结扎术也不会影响勃起功能及激素分泌。SJ本身是一种反射活动,其基本中枢位于脊髓腰骶段,输精管的结扎不会对此造成影响。手术后男性依然可以正常地完成性活动,唯一的差别就是精液中不再含有精子。
2005年一项研究对64例输精管结扎患者术前术后的勃起功能分别进行了评估,结果发现评分并未下降,反而还有轻微上升。在对性满意度的调查中,也未发现输精管结扎对性生活有显著的负面影响。
一位男士结扎后的心得:

我现在结扎手术已经做了一年了,先说下个人感受,我没有感受到任何的不适,相反没有了怀孕的恐惧,性生活质量提高了不少,裸奔的感觉不错。关于体力的问题,我再次重申一下,这一年我加强了健身的频率和强度,我认为结扎对于体力完全没有影响。至于性能力,得益于我健身的结果,有所改善,但是我不认为是结扎的影响。
有些男性手术后,感觉到自己生理需求下降。主要是心理作用,因为患者对手术存有疑虑,以为自己失去了性生活的能力,对自己产生大的心理负担。因此建议男性对于结扎要有正确的认知和科学的常识,不要自己吓唬自己。
TIPS:男性结扎,只会影响精子的排出,对其他功能不会产生任何影响,男性仍旧可以正常勃起、SJ哦。
03
结扎会还会怀孕么

一般情况下,是不会怀孕的。
如果怀孕,极有可能是以下情况:
做结扎手术之前已经排出了一些精子,这些精子会在体内存留一个月到两个月的时间。在这个时间里精子依然保持活性,如果不采取避孕措施,妻子也是会有怀孕可能的。

因此,结扎后至少要避孕2个月,排精8次以上,做精液检查确保精液中无精子存在,才可不用进行任何避孕措施。
“三孩”政策开放,可能有些夫妻会有这样的顾虑,如果结扎了,还想要二孩、三孩,该怎么办?还可以恢复么?在医学上被称为“输精管复通术”,通过手术,是可以恢复生育的,前提是其他各项指标都符合生育条件。

除了上面这些问题,大家可能还会关心以下问题,小编也总结了以下。
01.男性结扎的手术过程怎样的?
在阴囊两侧分别切开一个大概0.5cm的小口子,把输精管挑出来,剪断,一头封闭;然后塞回去,缝合,完毕;
02.结扎手术多长时间?
门诊小手术,大概20-30分钟完成,局部麻醉。
03.结扎后精子去哪儿了?
由于无法排出体外,会在体内被自行吸收。最初可能吸收不完全,易导致附睾淤积,但是一般身体自动调节,吸收精子,附睾淤积会自行消失。
小编介绍结扎的常识,并不是要求所有男性都要结扎,如果你能做到男人该负的责任,做到每次都戴套,那么很好。不过结扎前一定要三思,因为结扎手术虽小仍有感染、血肿等风险,尽量选择正规的医院,能尽可能降低风险。小编给大家一句话忠告:结扎更适用于没有生育要求的人!
[怀孕准备]精子在女性体内能存活72小时。如果男性的精子质量正常,女性没有阴道炎性疾病,以及子宫内膜炎性疾病等一些影响精子存活的因素存在时,男性的精子进入女性阴道以及宫腔之后,能在女性
[怀孕准备]男女在没有使用避孕套时进行性生活。那么,只要是男性在过程中射精了,一般情况下精液都是射进去了。如果阴道内有精液流出,且性生活时没有采取避孕措施,就证明精液已经进入阴道和
[两性知识]1、不注意个人卫生 生活中有很多男性不注重自己的生活习惯,而且对于个人卫生也不是十分的看重,甚至有些男性认为自己就是一个脏一点,太过安静,反而失去了男人原本的魅力。但是男性
[两性知识]男性在日常生活中要警惕以下5个不良习惯,防止精子质量持续下降。 1、精子处在高温高热环境 精子喜欢低温的环境,高温环境会让精子的生存接受巨大的考验,温度过高,不利于阴囊散热及
[怀孕准备]一般精子在女性体内存活时间是1-3天,所以备孕时要合理安排时间。女性排卵以后,精子进入体内和女性的卵子结合,在输卵管内一般卵子是活1天,精子是活3天。所以排卵后的1天和排卵前的
[产后避孕]一般女性在安全期同房,还是相对安全的,受孕几率还是不大的。但是安全期并非绝对安全,有时候排卵会提前,或者延后,是有怀孕的可能的。建议以后要注意采取好避孕措施,推算好排卵
[产后避孕]夫妻之中谁去结扎合适?男性、女性结扎又有哪些利与弊呢?今天,小编就好好跟大家说清楚~ 1、男性结扎的好处和坏处 讨论男性结扎的利与弊之前,小编先来说一下什么是男性结扎。 所谓的
[产后避孕]一般来说,紧急避孕药72小时内有效,越早服用效果越好。常用的避孕药左炔诺孕酮或米非司酮都可以,药店里都有卖的,很方便。紧急避孕药短期内是可能有些副作用,但是从长期来看,对身
[产后避孕]在众多的节育措施中,上环可以说是一种长期避孕的方式。上环本身是一个小手术,在子宫腔内放进一个异物,需要一个过程身体才能慢慢适应。那么上环对身体有什么影响呢?下面一起来看