[遗传优生]其实,生小孩和种花在某种程度上有异曲同工之妙,都讲究天时地利人和。花长得好不好,一看种子、二看环境。同样,出生缺陷的有无也主要取决于这两个要素,即遗传和环境。 一、遗传因
如果正在备孕或者已经怀孕的你符合:
1、夫妻双方有相关遗传病史;
2、不明原因反复流产或有死胎死产等情况的夫妇;
3、曾生育过缺陷儿的夫妇;
4、长期接触高危环境因素的育龄夫妇;
5、年龄≥35岁的孕妇。
以上特征中的一条或几条,那么,你已经被列入了出生缺陷的高危人群。
出生缺陷是指出生时就存在的人类胚胎(或胎儿)在体表或体内有可识别的结构或功能方面的异常。根据《中国出生缺陷防治报告(2012)》的数据来看,目前我国出生缺陷发生率在5.6%左右,每年新增出生缺陷数约90万例。面对如此高的发生率,我们怎样做才能避免出生缺陷,实现优生优育呢?

其实,生小孩和“种花”在某种程度上有异曲同工之妙,都讲究天时地利人和。花长得好不好,一看种子、二看环境。同样,出生缺陷的有无也主要取决于这两个要素,即遗传和环境。
01
遗传因素占比很大
首先,备孕妈妈要明白:健康的基因是成功的一半。如果种下了伪劣的“种子”,任你怎么辛勤浇灌也是无用功。那怎么才能知道这些“种子”的好坏呢?
健康教育
与其相比于东一句西一句地打听小道消息,不如主动出击去全面了解科学知识,这样有利于减少孕妇的焦虑,做出正确的判断。毕竟就算是种花也要看看说明书,不是吗?
孕前医学检查
备孕妈妈至少在孕前3个月做一次孕前检查,并根据医生的指导调整身心状态。检查包括:
影响怀孕的内外科疾病
比如像心脏病、糖尿病、甲亢等会在孕期加重,备孕妈妈还是需要等到病情稳定后再去准备怀小宝宝。
母婴传播疾病
乙肝、性病等。孕妇携带的病原体可以通过胎盘、阴道等途径传染给胎儿。查出后需要采取对应的治疗和阻断措施来避免胎儿感染。
妇科检查
生殖器官的检查,生殖道感染的检查等。
可能致畸的微生物检查
风疹病毒、单纯疱疹病毒、弓形虫等。
常见遗传病筛查
地中海贫血、G6PD缺乏症(蚕豆病)、血友病等。

孕前保健
妈妈改善社会心理因素、改变不良生活方式、停服避孕药6个月以上等。
遗传咨询
有遗传病家族史、反复流产史或者既往出生缺陷的家庭可以通过遗传咨询来评估生育患儿或再次生育患儿的风险、预后和防治。如果提示高度危险,孕期应该及时行产前诊断。
最佳生育年龄选择
尽量避免高龄妊娠(>35岁)。尤其是备孕二胎的高龄孕妈因为有“经验”,很容易对产前检查掉以轻心。
随着年龄的增长,生育能力下降,风险值增大,胎儿缺陷概率增加,孕妈就更需要重视产检。
02
环境也要打理好
对于“种花”来说,形成良好的环境需要施肥、灭害、监测状况和修枝剪叶。孕期保健也是一样,孕妇需要充足的营养、远离危险环境、按时产检,必要时也要做好终止妊娠的准备。
增补叶酸
建议孕前三个月开始至怀孕3个月增补叶酸,可预防婴儿脑和脊柱畸形。由于食物制作过程中叶酸的大量丢失以及妊娠妈妈们需要量的增加,食补难以代替药补。

孕早期保健
怀孕前三个月(12周)是胎儿神经系统发育的关键时期,这个时期要注意以下几点:

定期产检
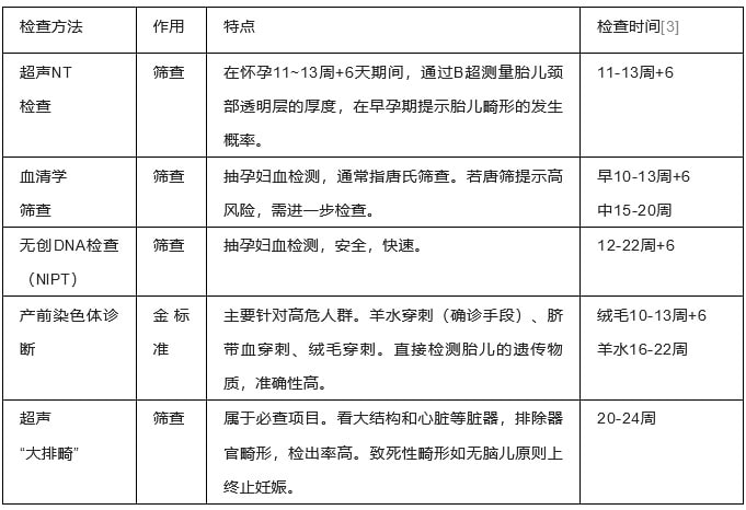
及时检查,尽早发现问题,才能尽可能降低对孕妇的身心伤害。临床上主要用以下几种方法筛查和诊断21-三体综合征、18-三体综合征和神经管缺陷等出生缺陷病。

超声、血清学筛查、无创DNA等检查,能将出生缺陷的概率降到最低。但需要注意的是,以上检查项目不能百分之百排除出生缺陷的风险。
新生儿筛查
婴儿呱呱落地后,千万别忘记做新生儿筛查。目前新生儿筛查主要包括甲状腺功能低下和先天性苯丙酮尿症两个项目。

如果属于小概率事件的不幸真的降临,那么及时采取有效的诊断、治疗和康复,以此来提高患儿的生活质量、防止病残、促进健康,就成了重中之重。
就拿苯丙酮尿症来说,出生3个月以内是PKU患儿最佳的治疗时期,如果患儿出生后能够及时筛查出这种疾病,给患儿低苯丙氨酸的奶粉喂养再加上其他治疗,减轻苯丙氨酸在脑内的蓄积,那么婴儿智力和身体发育可能仅会受轻微影响。
总之,出生缺陷主要受遗传和环境两大因素影响,所以要想避免出生缺陷的风险,就先得做好科学的备孕、重视产前保健和产前检查。
希望每个家庭都能迎来健康的宝宝,希望每个宝宝都健康成长。
[遗传优生]其实,生小孩和种花在某种程度上有异曲同工之妙,都讲究天时地利人和。花长得好不好,一看种子、二看环境。同样,出生缺陷的有无也主要取决于这两个要素,即遗传和环境。 一、遗传因
[婴儿疾病]以下10个警示信号,提示孩子可能有原发性免疫缺陷病: 1、1年内有8次或8次以上耳部感染。 2、1年内有2次或2次以上的严重鼻窦炎。 3、使用抗生素2个月或更久,但几乎没有效果。 4、1年内有
[遗传优生]每年的9月12日被定为预防出生缺陷日, 有人会问为什么要定这么个特殊的宣传日呢?那是因为我国有出生缺陷的人实在太多了,影响实在是太大了!据2012年官方发布的数据显示:每出生100个孩
[好书推荐]性格缺陷,人格漏洞,要读多少的书,走多远的路,遇多少的人,才能补得上?没有一个人是完美的,但当我们检视和察觉了自己的毒素之后,当我们逐步完成了疗毒过程之后,我们能做的、
[遗传优生]最近有妈妈在后台留言咨询: 吃了紧急避孕药后发现怀孕了,宝宝还能要吗? 吃了紧急避孕药,怎么还会怀孕?这意外收获的宝宝还能要吗? 1、为什么吃了药,还是怀孕了? 目前,国际上的
[遗传优生]验孕棒怎么用?很多女性在月经推迟一周以后,就怀疑自己是否已经怀孕,第一件事,就是跑去药店买个验孕棒,然后在家进行验孕。那么,验孕棒怎么用?在家验孕有什么注意事项呢? 1、第
[遗传优生]早孕反应比较大会影响胎儿智力吗?不少妊娠反应大的准妈妈都会有这种担心,国内外大量的资料表明,妇女怀孕头三个月是决定新生儿智力高低的关键时期。从胎儿的整个发育过程来看,其心
[遗传优生]哪些遗传病传男不传女?小编知道秃顶传男不传女,好在这个遗传基因对于女性还是比较仁慈的,是只传男性的。除了秃顶是只传男不传女外,还有哪些遗传病是只传男不传女的呢? 哪些遗传