[母婴用品]市面上体温计琳琅满目,如何选择呢? 水银温度计很有可能破碎,水银接触空气后挥发,被人体吸入容易造成中毒 ,所以 给宝宝使用不再建议使用水银温度计 。目前推荐使用电子体温计、耳
今天,#水银体温计将被禁止生产# 的消息再次出现在热搜上:

图片来源:微博
我们这代人,几乎都是用着水银温度计长大的,尽管大家都或多或少看到过因为水银温度计破裂,而造成中毒、受伤的案例,但这根玻璃管,还是伴随了我们很多很多年。
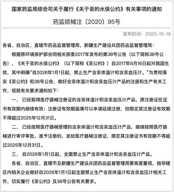
就在今天,国家药监局终于正式发布通知,明确指出:我国将于 2026 年1 月 1 日起,全面禁止生产含汞体温计和含汞血压计产品。

图片来源:nmpa.gov.cn/
小编也曾在很多文章里提过:尽量不要用水银温度计,易破碎,不安全。
但还是经常会收到家长们诸如此类的留言:
我小时候也打破过水银温度计,不也没事吗?
很多医院不也还在使用水银温度计啊?
水银温度计挺好用啊,打碎毕竟是少数。
如果真的是这样,联合国也不会联合那么多国家去签署一个禁止生产及进出口含汞产品的国际公约了。
那么,用了这么多年的水银温度计,到底危险在哪儿?接下来我们就来好好说一说。
一不小心
我打碎了水银温度计
J Hand Surg Asian Pac 曾发表过这样一个病例:
一名 42 岁的妈妈去看病,觉得「左食指有异物感」。
医生追问病史了解到,她在 1 个月前在给女儿量体温时,不小心打碎水银温度计。清理体温计碎片的时候,左手指被刺伤,当时觉得没有大碍,就没有就诊。
医生发现,患者左手手指有肉芽组织,检验血液、尿液后发现,有汞中毒的迹象。
左食指第二掌指关节桡侧疼痛
▼

图片来源:J Hand Surg Asian Pac Vol. 2017 Dec;22(4):519-522.
X 片可见皮下线状高密度影
▼

图片来源:J Hand Surg Asian Pac Vol. 2017 Dec;22(4):519-522.
最后手术切除的肉芽里
还有细小闪亮的水银滴
▼

图片来源:J Hand Surg Asian Pac Vol. 2017 Dec;22(4):519-522.
不仅仅直接接触水银有危险,水银暴露在空气中,也一样有危害。
根据 2007 年中美联合开展的关于医疗环境中含汞产品及废物的项目报告:
一支水银体温计打碎后,如果汞全部蒸发,可使一间 15 ㎡ 大、3 m 高的房间空气汞浓度可达到 22. 2 mg/m³,高于国家规定的最大容许浓度 0.01 mg/m³。
每年因为水银温度计破碎导致的中毒、受伤的案例,数不胜数。
早该被淘汰的水银温度计

图片来源:站酷海洛
水银温度计在国际上,早就列入淘汰之列。
2007 年欧盟颁布法令后,欧洲国家已经逐步用电子体温计取代了水银体温计。
不仅仅是因为汞对人体有健康危害,更因为汞金属会对环境造成巨大的污染。
中国每年大约生产 1.2 亿支含汞体温计,每年因水银体温计破损而当做废物处理的水银就有 10 吨以上!
2013 年,世界卫生组织和相关人士发起一项活动,力争淘汰水银温度计以及使用水银的血压计。
包括中国在内的 92 个国家和地区的代表签署了《水俣公约》,携手控制和减少全球汞排放。
可能很多家长会疑惑,那为什么医院里还是在用水银温度计?是不是因为更准确?
事实上,电子体温计在正确使用下,准确性不亚于水银温度计。
医院没有全面替换,还是因为性价比。
水银体温计,一支 1~7 块不等,医院患者多,可以人手一个同时测量。
而电子体温计价格高,一支就要十几甚至几十。做到人手一个,实在有点难。
比起水银体温计
这些体温计更安全
医院里用什么,我们无法选择,但至少,我们自己是可以给孩子选择更安全的体温测量产品。
现在市面上有三种电子体温测量产品:
1、电子体温计:安全,但易受干扰
性价比: ★★★★
便利性:★★★
准确性: ★★★
适用年龄:0 岁以上

图片来源:站酷海洛
电子体温计分为好几种,可以测量宝宝的腋温、口腔温度和肛门温度。
需要注意的是:不同部位不要用同一只体温计,特别是肛温测量,最好选择专用于直肠测温的电子体温计。
比起水银温度计,这类电子体温计会更安全、快捷,体温展现直观更。
但和水银温度计一样,电子体温计也存在一个较大的缺点——不方便。
我们国内的指南更推荐测量腋温,相对来说更准确,但宝宝穿多、不配合、夹得不紧,都会影响温度测量。
口温测量则容易受到最近食物或饮料和口呼吸的影响,也不适合太小的婴幼儿(AAP 建议 4 岁以上可测量口温)以及无意识、不合作的宝宝,相对来说测量既不方便也不准确。
2、耳部红外线温度计:便利,但有偏差
性价比: ★★★
便利性:★★★★★
准确性:★★★~★★★★★
适用年龄:6 个月以上

图片来源:站酷海洛
耳部红外线温度计也叫耳温枪,速度快,2~4 秒钟就能测出来温度,在很多商场游乐场、早教中心都常见。
它的缺点是,温度测量情况会受到很多因素的影响,要看环境看手法。
比如说,如果耳朵里的耳屎比较多,或者测量时角度没有对准鼓膜,就会影响测量的准确性。
耳温枪一般不建议小婴儿使用,AAP 的建议是耳温测量用于 6 个月以上的儿童,因为新生儿和小婴儿耳道比较窄,体温计不能完全进到耳朵里,测量结果不准。
3、红外线颞动脉体温计:精确,但可能受出汗影响
性价比: ★★★★
便利性:★★★★★
准确性:★★★★
适用年龄:0 岁以上

图片来源:站酷海洛
这种体温计测量起来非常精准,测量速度也很快。
测温前将体温计调至体温模式,大部分额温计都需要对着鼻梁上方(差不多额头中央)的位置测量,不同产品可能略有不同,家长使用时严格按照说明书操作即可。
这种测温方式对于小宝宝来说接受度会很高,不管是娃醒着和睡觉,测量都很方便。
它也有缺点,测量的准确性可能受到出汗或血管流量变化的影响。
以上的电子体温产品,都有各自优缺点,建议大家根据宝宝的实际情况进行选择。
在宝宝生病时,最好选用一个体温计,测量一个部位,这样便于对比评估,不然可能有误差。
说到这里肯定还会有家长会纠结,难道就没有一个绝对准确的体温测量仪器吗?
孩子体温监测的目的,在于何时该用药;而用不用退烧药的主要目的,是让孩子更舒服。
孩子精神好,39℃ 用药是可以的;孩子精神不好,不到 38.5℃ 也可以用药。
所以,真没必要和孩子的体温「死磕」,零星半点儿的温度差别,真的不重要。
[母婴用品]市面上体温计琳琅满目,如何选择呢? 水银温度计很有可能破碎,水银接触空气后挥发,被人体吸入容易造成中毒 ,所以 给宝宝使用不再建议使用水银温度计 。目前推荐使用电子体温计、耳
[母婴用品]小宝宝免疫力低,常容易生病,有时皮肤烫烫的,有时又有点冰凉,这时用温度计测一下体温最安心的了。 市面上的体温计种类很多,比如电子体温计、耳温枪、额温枪等,究竟应该买哪种?
[幼儿健康]每到冬季,感冒发烧的人就特别多。尤其是前段时间,很多地市下了雨夹雪,气温的骤降导致很多宝宝咳嗽、流鼻涕、打喷嚏 作为家庭必备用品的温度计,这时就会特别忙。一看孩子不对劲,
[安全教育]水银,想必很多人都是知道它是有毒的吧,不过它亦正亦邪,虽然有毒,但是也有一些作用,就像我们平时使用的一些温度计,里面的那些流动的东西就是水银,这可以有益于人类,不过一旦
[母婴用品]宝宝体温计什么牌子好?一款好的体温计是每个新生儿都必须准备的护理用品,选择对了体温计能安全准确地测量出新生儿的体温,一定程度上保证了婴儿的健康,也能预防婴儿因为体温计不
[母婴用品]不能! 开水可以起到消毒的作用,但烫的过程太短了,开水来不及杀死细菌,温度已经被降低了。 开水烫烫并不能杀灭普通的肠道致病菌。一般来说,从宝宝出生后开始,消毒工作要持续到
[母婴用品]婴儿什么时候用枕头,这是很多爸妈纠结的地方。用的话,是用老人家说的小米枕头,还是买洋气的乳胶枕?想得爸妈脑壳疼。那么如何选宝宝枕头呢? 婴儿什么时候用枕头? 先来看看权威说
[母婴用品]今天我们说说,大冬天宝宝踢被子 嗯 有暖气的话需要考虑下宝宝是不是穿多了 没有暖气的话,你大概需要一个婴儿睡袋~ 那么问题来了 市面上的睡袋千千万万种, 怎么选呢? 挑贵的买,还是
[母婴用品]安抚奶嘴是个让妈妈们又爱又恨的小东西:对付宝宝哭闹,简单、容易、起效快,可谓是日常带娃、居家旅行之必备神器;但另一方面,宝宝对安抚奶嘴上瘾带来的尴尬,据说还会影响宝宝正
[母婴用品]宝宝枕头什么时候用?这个问题可能是大多数家里宝宝年纪还小的家长朋友会想要知道,为了宝宝生长发育,答案很重要哦!究竟婴幼儿什么时候可以枕枕头呢?如果您想知道的话,就必须看