[幼儿健康]虽然已经立秋了,但是这天气还是炎热的很呀,尤其是蚊子肆虐,实在是让人受不了,到了傍晚的时候,压根都不敢出去乘凉了。出去走一圈回来腿上都是好几个包。而夏天的时候也是需要有
市面上防蚊驱蚊的产品很多,比如驱蚊手环、驱蚊贴、维生素B1驱蚊、超声波驱蚊手环、紫外线灭蚊灯等。
其实,这些产品的防蚊、驱蚊效果并不确切;大家听过的那些“纯天然”、“高科技”的驱蚊产品也基本都被验证的驱蚊效果。
那哪些驱蚊、防蚊产品靠谱?如何让孩子少被蚊子咬?孩子被蚊虫咬了,怎么护理?无比滴能用吗?今天把这些问题的知识点汇总整理后分享给大家。
一、哪些驱蚊产品安全、有效?
2月龄以内的婴儿,不建议使用驱蚊防蚊的化学产品,能做的是密切监护,使用蚊帐等物理防蚊工具。
孩子大一些以后,就可以使用安全、有效的化学驱蚊产品,比如:
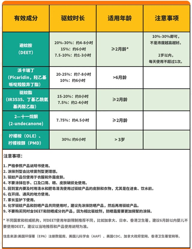
2-12月龄:可使用含10%避蚊胺(DEET)的驱蚊剂
12-36月龄:也可以使用含派卡瑞丁的驱蚊剂
3岁以上:还可以使用含柠檬桉醇(PMD)的驱蚊剂

市面上儿童驱蚊剂有效成分较多见的是:避蚊胺(DEET)和派卡瑞丁(Picaridin),这两种也都是安全可靠的驱蚊有效成分。其他的还有驱蚊酯(IR3535),2—十一烷酮(2-undecanone),柠檬桉(OLE)、柠檬桉醇(PMD)。
一般情况下,10%-30%浓度的避蚊胺(DEET)就可以防止蚊子叮咬,而不是追求浓度越高越好。避蚊胺(DEET)不破坏棉、羊毛和尼龙材质,但可能损坏氨纶、人造丝、有色皮革等材质。DEET会溶解塑料和乙烯基,比如镜架、表带的材质。
派卡瑞丁是相对较新的有效驱蚊成分,无味不粘,相比避蚊胺(DEET)使用更舒适,也不会溶解塑料。不过,派卡瑞丁的驱蚊时效没避蚊胺(DEET)持久,因此可能需要一定时间之后重涂。在大多数情况下,含有10%浓度的派卡瑞丁驱蚊剂就可以有效防止蚊虫叮咬。
关于各类有效驱蚊成分的浓度、驱蚊时长、使用年龄限制和使用注意事项等信息整理,我以前整理过汇总表格,这里再放一下:

二、如何防止孩子被蚊子咬?
除了使用化学驱蚊产品,注意生活细节也能保护孩子少被咬,比如:
1、物理阻挡
积极使用纱窗、纱门等防止蚊子飞进家里。孩子在家睡觉时,可以用蚊帐(注意睡眠安全,比如正确安装,防止孩子把蚊帐扯下来发生缠绕的风险)。
2、防止家中蚊虫滋生
蚊虫在水坑、水洼里产卵、滋生。为了减少蚊虫数量,要注意把家里水桶、小坛子、小罐子里的水清空(为了安全,也应该清空),室内的绿植或盆栽不要过度浇水。
3、出门穿长裤、长袖、浅色的衣物
蚊子容易被深色吸引。孩子出门穿浅色衣服更有利于防蚊。另外,穿长裤长袖,减少外露皮肤,也能减少被咬的机会。
4、避免黄昏时出行
大部分蚊子都在夜间叮咬,但在下午日落前和黄昏是叮咬高峰期。所以,尽量避开这些时段带孩子出门。
5、尽量不去蚊子聚集处
水池、水坑边、花木、草丛堆,都是蚊子聚集的地方,最好别去。

三、被蚊子咬了,如何护理和止痒?
蚊虫叮咬后,不同的人反应不同,有的只有个小红点,有的可能整个被咬部位都肿起来。不过,蚊虫叮咬后的一些常规护理方法是通用的,比如:
1. 用肥皂和清水清洗被咬的部位。
2. 冰袋冷敷10分钟,减少肿胀和瘙痒。如果10分钟不够,可以根据个人需求重复用冰袋冷敷。
3. 叮咬部位敷小苏打和水的混合物,减轻瘙痒感:
一汤勺(20毫升容积)小苏打粉,然后加入一点水,混合成糊糊状
然后把小苏打的糊糊敷在叮咬部位
等待10分钟
清洗掉小苏打糊糊
4. 可以使用合适的非处方弱效外用激素药膏、抗组胺药等,使用时要严格遵守使用说明书。
5. 不要抓挠蚊子包,以免继发感染,孩子的指甲保持清洁并修剪短。
蚊虫叮咬后,局部会痒或泛红3-4天,肿块可能持续7天。如果是眼周的叮咬,可能会导致严重的眼周肿胀,但不会影响视力,不用太担心。
但是,蚊虫叮咬后出现以下情况,要及时就医:身上起疹子、出现类似流感的症状,例如发烧,寒颤,头痛,关节和肌肉疼痛、肿胀或僵硬,脖子僵硬,疲倦感,全身感觉不舒服等。

四、被蚊虫咬了,无比滴能给宝宝用吗?
蚊虫叮咬后的各种症状本质是皮肤的局部过敏反应。这些局部症状通常不需要特别处理,或者按照上面讲过的常规护理方式就能缓解。除非是局部症状特别明显,才可能考虑合理使用外用激素药膏或口服抗组胺药物缓解。
日本“网红”产品无比滴,宣传的主要功效是虫咬后的止痒镇痛,分儿童款和成人款。
不论是儿童版还是成人版的日版无比滴,主要有效成分都是抗组胺药盐酸苯海拉明(Diphenhydramine Hydrochloride),是一种抗组胺药。而成人版的无比滴里还有樟脑和薄荷醇,是对神经系统有抑制作用的成分,过量使用可能对婴幼儿带来严重副作用。
只含苯海拉明的儿童款无比滴,就可以放心地随意给婴幼儿使用呢?
需要保持警惕。
虽然日版儿童款的说明书上建议3月龄以上就能用,但根据美国国家医学图书馆MedlinePlus的信息,不建议2岁以内的婴幼儿擅自外用苯海拉明。2009年还有一篇文献报告了一例17月龄男孩外用苯海拉明后死亡的案例。
根据过往的研究发现,儿童通过不同途径接触苯海拉明时,比如口服、外用等,当苯海拉明的血液浓度大于0.14-3.4毫克/升时,可带来毒性;当血液浓度达到1.1-1.6毫克/升时,对婴幼儿可致命。
当然,日版无比滴中,每100毫升里只含2克,偶尔少量使用不会担心那些报告中的中毒甚至致死的极端情况。
但是,我们知道蚊虫叮咬后的皮肤症状,大多不需要特别处理,一般的家庭护理方法一般能很好的缓解症状。如果确实症状严重,还可以局部合理使用激素药膏来缓解症状,其实没有必要去使用无比滴,哪怕是儿童款的。
所以,日版无比滴成人款,不要给孩子用;日版无比滴儿童款,也没必要给孩子用,尤其是2岁以内的孩子,不建议家长擅自随意使用。
[幼儿健康]虽然已经立秋了,但是这天气还是炎热的很呀,尤其是蚊子肆虐,实在是让人受不了,到了傍晚的时候,压根都不敢出去乘凉了。出去走一圈回来腿上都是好几个包。而夏天的时候也是需要有
[母婴用品]不推荐!因为,无论是蓝色成人版还是粉色儿童版的无比滴都含有盐酸苯海拉明。 盐酸苯海拉明经典的抗抗组胺药,一般用来治疗各种过敏症状。 在美国儿科界,【不给 2 岁以下的孩子使用外
[母婴用品]不见得哦!纯植物不代表安全!比如下面这款产品宣传图: 先不说它加了多少所谓的植物配方成分,本身对宝宝来说就存在过敏风险。 就说它的第一个配料成分柠檬桉叶提取成分对婴儿的有有
[生活百科]1、纱窗或蚊帐。它们直接把蚊子拒绝门外,简单安全。这或许是很多家庭最常用、基础安全的驱蚊方式。纱窗不影响空气流通,保持新鲜空气进入室内;卧室的蚊帐,驱蚊效果最佳,不过会使
[母婴用品]不能! 开水可以起到消毒的作用,但烫的过程太短了,开水来不及杀死细菌,温度已经被降低了。 开水烫烫并不能杀灭普通的肠道致病菌。一般来说,从宝宝出生后开始,消毒工作要持续到
[母婴用品]婴儿什么时候用枕头,这是很多爸妈纠结的地方。用的话,是用老人家说的小米枕头,还是买洋气的乳胶枕?想得爸妈脑壳疼。那么如何选宝宝枕头呢? 婴儿什么时候用枕头? 先来看看权威说
[母婴用品]今天我们说说,大冬天宝宝踢被子 嗯 有暖气的话需要考虑下宝宝是不是穿多了 没有暖气的话,你大概需要一个婴儿睡袋~ 那么问题来了 市面上的睡袋千千万万种, 怎么选呢? 挑贵的买,还是
[母婴用品]安抚奶嘴是个让妈妈们又爱又恨的小东西:对付宝宝哭闹,简单、容易、起效快,可谓是日常带娃、居家旅行之必备神器;但另一方面,宝宝对安抚奶嘴上瘾带来的尴尬,据说还会影响宝宝正
[母婴用品]宝宝枕头什么时候用?这个问题可能是大多数家里宝宝年纪还小的家长朋友会想要知道,为了宝宝生长发育,答案很重要哦!究竟婴幼儿什么时候可以枕枕头呢?如果您想知道的话,就必须看