[幼儿教育]说起爸爸在育儿中的特点,你会想到什么呢?是爸爸粗枝大叶照顾孩子不细致,还是爸爸总是不积极参与到育儿当中?现在越来越多的家庭都对爸爸参与育儿重视起来,其实,爸爸在育儿中有
其实自2022年以来,全国各省市都基本上明确了育儿假的标准。但是很多人分不清楚搞不清楚,如:
现行的育儿假到底是多少天?
育儿假是否是强制执行的?如果用人单位没有育儿假应该如何处理?
育儿假期间的工资应该怎么算?
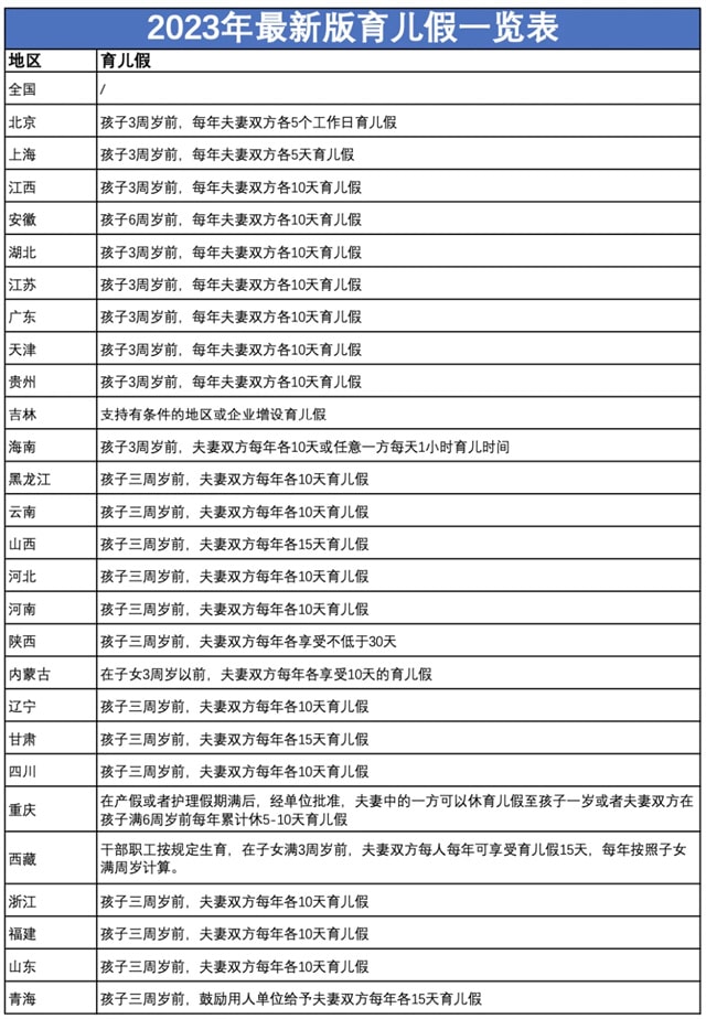
一、2023年最新版,全国各省市育儿假一览表
2021年,《中华人民共和国人口与计划生育法》(2021修订版)发布,其中第二十五条规定,国家支持有条件的地方设立父母育儿假。
国家鼓励政策落实到地方,全国多地完成《人口计划与生育条例修订》,其中就明确育儿假的休假标准与天数。
详情可查看下表


二、育儿假是强制执行吗?
在已经完成人口与计划生育条例修改的省份中,对育儿假是否强制的问题有两种态度:
一、强制推行育儿假
例如,广东省人社厅与省卫健委联合最近就发布了《关于进一步做好〈广东省人口与计划生育条例〉相关假期贯彻落实工作的通知》。
针对《广东省人口与计划生育条例》规定的育儿假、护理假等相关假期的适用范围、工资水平等内容,提出了具体贯彻落实意见。

政策原文:
http://hrss.gd.gov.cn/zwgk/xxgkml/bmwj/gfxwj/content/post_4082488.html
通知中就明确规定了符合法律、法规规定生育子女的,在子女三周岁以内,父母每年各享受十日的育儿假。
在广东省最新发布的《通知》中也明确提到了员工休育儿假期间的工资支付标准:
鼓励有条件的用人单位按照奖励假、陪产假期间的工资标准支付育儿假、护理假期间的工资待遇。
育儿假、护理假期间的工资待遇不得低于本地区最低工资标准。
如出现未按《计生条例》规定给予假期、拖欠克扣工资、违法解除劳动合同等违反法律、法规或者规章的行为,任何组织或个人有权通过12345政务服务热线、网上举报投诉平台等渠道向人力资源社会保障行政部门举报。
劳动者认为用人单位侵害其劳动保障合法权益的,有权向有管辖权的人力资源社会保障行政部门投诉。
用人单位未按照《计生条例》安排职工休奖励假、陪产假、育儿假和护理假的,由县级以上人民政府人力资源社会保障行政部门依据职权责令限期改正。
除了广东省强制要求推行育儿假之外,北京、天津等多地也在强制推行:
北京:
根据《北京市人口与计划生育条例》第十九条规定:
按规定生育子女的夫妻,在子女满3周岁前,每人每年享受5个工作日的育儿假;每年按照子女满周岁计算。
天津:
《天津市人口与计划生育条例》第十八条则规定:
符合法律、法规规定生育子女的夫妻,在子女3周岁以下期间,用人单位每年给予夫妻双方各10日的育儿假。
上海:
《上海市人口与计划生育条例》(2021)第三十一条规定:
符合法律法规规定生育的夫妻,在其子女年满三周岁之前,双方每年可以享受育儿假各五天。育儿假期间的工资,按照本人正常出勤应得的工资发给。
就全国范围内而言,育儿假是强制推行的。用人单位需要完善用工管理规章制度,明确育儿假、护理假等假期期间的工资待遇。
二、鼓励但不强制推行育儿假
但是也有少部分地区是鼓励用人单位推行育儿假的,没有做强制要求,如重庆市、吉林省等地。
吉林:
《吉林省人口与计划生育条例》第四十二条规定,支持有条件的地区或企业事业单位设立父母育儿假。
按照这一规定,吉林的用人单位可以不安排职工休育儿假。
重庆:
《重庆市人口与计划生育条例》第二十三条则规定:
符合法律法规规定生育的职工,在产假或者护理假期满后,经单位批准,夫妻一方可以休育儿假至子女一周岁止,或者夫妻双方可以在子女六周岁前每年各累计休五至十天的育儿假。
据此,重庆市休育儿假的前提是“经单位批准”。
当然也有部分地区是限制了可以享受育儿假的人群。
如西藏近期发布的《西藏自治区贯彻落实〈中共中央、国务院关于优化生育政策促进人口长期均衡发展的决定〉的实施方案》中就明确限制了可以享受育儿假的人群。

政策原文:
http://www.xizang.gov.cn/xwzx_406/bmkx/202302/t20230227_343388.html
通知中明确,干部职工按规定生育,在子女满3周岁前,夫妻双方每人每年可享受育儿假15天,每年按照子女满周岁计算。
三、育儿假期间的工资怎么算?
关于休育儿假的待遇标准,有三种:
一是地方有规定的,优先适用地方规定的标准
如上文提到广东省就明确规定了育儿假期间的工资待遇不得低于本地区最低工资标准。
除此之外,上海、浙江、辽宁、黑龙江等多省也明确了育儿假期间的工资发放标准:
上海:
《上海市人口与计划生育条例》第三十一条规定:育儿假期间的工资,按照本人正常出勤应得的工资发给。
重庆:
《重庆市人口与计划生育条例》则规定:夫妻一方休育儿假至子女一周岁止的,期间的月工资不低于休假前本人基本工资的百分之七十五,并不得低于当年本市最低工资标准;夫妻双方在子女六周岁前每年各累计休五至十天育儿假的,期间享受在岗职工同等待遇。
内蒙古:
《内蒙古自治区人口与计划生育条例》第三十条则规定:
休假期间的工资、奖金、福利等待遇不变。
二、按劳动合同或规章制度规定的标准来确定
如果地方法规未对育儿假期间的待遇标准作出规定,用人单位可以通过劳动合同约定或者规章制度规定的方式,明确育儿假期间的工资待遇标准。
但一般情况下,劳动合同约定或者规章制度规定的标准不得低于当地最低工资标准。
三、按视同出勤标准支付育儿假工资
地方规定不明确,用人单位也未通过劳动合同或规章制度规定育儿假工资的,用人单位应当按照正常出勤支付员工工资待遇。
[幼儿教育]说起爸爸在育儿中的特点,你会想到什么呢?是爸爸粗枝大叶照顾孩子不细致,还是爸爸总是不积极参与到育儿当中?现在越来越多的家庭都对爸爸参与育儿重视起来,其实,爸爸在育儿中有
[好书推荐]怀孕的时候,出于对身体变化的恐慌焦虑,团妈买了一本厚厚的《怀孕圣经》,产前没事就拿出来翻翻,对生孩子从毫无所知到略知一二。 总感觉离孩子出生还有很久,因此从来没有关注过育
[好书推荐]生活中说大不大却逼疯爸爸妈妈的那些育儿琐事,只要转变沟通技巧就能迎刃而解;想将辛苦疲惫的育儿任务转化为幸福温馨的珍藏时刻吗?这些问题都能在下面的书中找到解决方案! 1、《如
[安全教育]幼儿园里孩子们的安全是最为重要的,朗朗上口的安全儿歌对于幼儿来说是容易理解和掌握,教育是安全的前提,今天小编编为老师们整理了30首安全要点儿歌,帮助幼儿形成完备的安全常识:
[婴儿健康]宝宝长牙、喂养、睡觉、排尿等都是有很多学问的,以下详细跟给各位宝妈补给一下,大家一起学习交流! 6个月内千万不要过度摇晃 这样会引起慢性的颅脑损伤而家长却不自知。 6个月以下小
[婴儿教育]四个月宝宝早教?不能让孩子输在起跑线上是每个父母都知道的事情,因此出现众多胎教或早教类的教育。那么宝贝网为你介绍一下4个月的宝宝该如何进行早教呢? 1、四个月宝宝早教的好处
[婴儿教育]小编今日要分享的是8-9月龄婴幼儿精细动作游戏,家长们要跟宝宝一起玩,要知道,手是人进行活动的主要器官,也是人认识事物的重要器官。以下就是8-9月龄婴幼儿精细动作游戏的推荐。 婴
[婴儿教育]语言发育迟缓 :孩子说话晚,家长千万别不当回事! 我的孩子已经两周岁了,但还是不会说话,怎么办?孩子的生长发育是每个家长最关心的事情,今天就和大家谈谈孩子说话晚的这个问题。
[婴儿教育]婴儿智力发育与外界交流是怎么样的?宝妈知道吗?宝宝智能发育的过程中,是需要妈妈爸爸悉心和敏锐的照顾。下面来看看婴儿的智能发育与外界交流。 一、脑科学的最新图景研究发现 美国