[幼儿园教育]六月初夏是甜甜的季节,但对幼儿园大班的孩子们来说,他们即将面临人生的第一次告别,马上就要离开幼儿园踏入小学了! 这对幼儿们来说是一次重要的转折。也是对幼儿进行教育的最好契
为促进幼儿园教师专业发展,建设高素质幼儿园教师队伍,根据《中华人民共和国教师法》,特制定《幼儿园教师专业标准(试行)》(以下简称《专业标准》)。
幼儿园教师是履行幼儿园教育教学工作职责的专业人员,需要经过严格的培养与培训,具有良好的职业道德,掌握系统的专业知识和专业技能。《专业标准》是国家对合格幼儿园教师专业素质的基本要求,是幼儿园教师实施保教行为的基本规范,是引领幼儿园教师专业发展的基本准则,是幼儿园教师培养、准入、培训、考核等工作的重要依据。

一、基本理念
(一)师德为先
热爱学前教育事业,具有职业理想,践行社会主义核心价值体系,履行教师职业道德规范,依法执教。关爱幼儿,尊重幼儿人格,富有爱心、责任心、耐心和细心;为人师表,教书育人,自尊自律,做幼儿健康成长的启蒙者和引路人。
(二)幼儿为本
尊重幼儿权益,以幼儿为主体,充分调动和发挥幼儿的主动性;遵循幼儿身心发展特点和保教活动规律,提供适合的教育,保障幼儿快乐健康成长。
(三)能力为重
把学前教育理论与保教实践相结合,突出保教实践能力;研究幼儿,遵循幼儿成长规律,提升保教工作专业化水平;坚持实践、反思、再实践、再反思,不断提高专业能力。
(四)终身学习
学习先进学前教育理论,了解国内外学前教育改革与发展的经验和做法;优化知识结构,提高文化素养;具有终身学习与持续发展的意识和能力,做终身学习的典范。
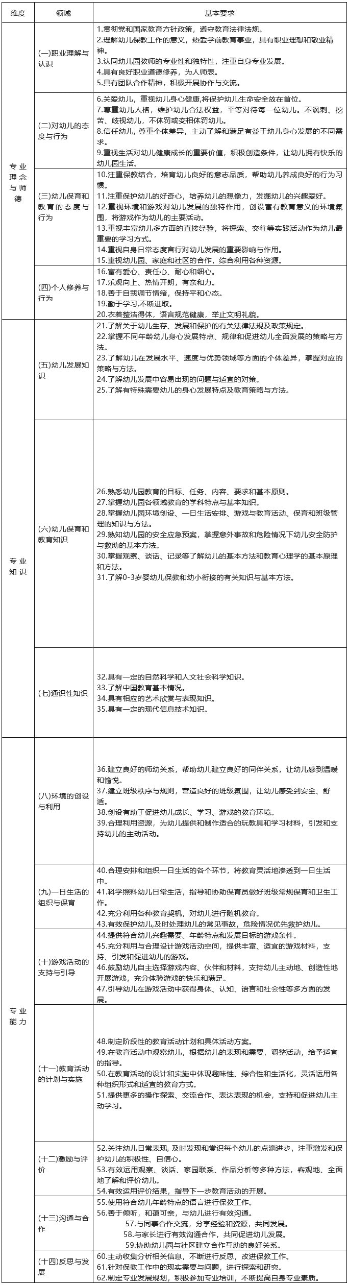
二、基本内容

三、实施建议
(一)各级教育行政部门要将《专业标准》作为幼儿园教师队伍建设的基本依据。根据学前教育改革发展的需要,充分发挥《专业标准》引领和导向作用,深化教师教育改革,建立教师教育质量保障体系,不断提高幼儿园教师培养培训质量。制定幼儿园教师准入标准,严把幼儿园教师入口关;制定幼儿园教师聘任(聘用)、考核、退出等管理制度,保障教师合法权益,形成科学有效的幼儿园教师队伍管理和督导机制。
(二)开展幼儿园教师教育的院校要将《专业标准》作为幼儿园教师培养培训的主要依据。重视幼儿园教师职业特点,加强学前教育学科和专业建设。完善幼儿园教师培养培训方案,科学设置教师教育课程,改革教育教学方式;重视幼儿园教师职业道德教育,重视社会实践和教育实习;加强从事幼儿园教师教育的师资队伍建设,建立科学的质量评价制度。
(三)幼儿园要将《专业标准》作为教师管理的重要依据。制定幼儿园教师专业发展规划,注重教师职业理想与职业道德教育,增强教师育人的责任感与使命感;开展园本研修,促进教师专业发展;完善教师岗位职责和考核评价制度,健全幼儿园教师绩效管理机制。
(四)幼儿园教师要将《专业标准》作为自身专业发展的基本依据。制定自我专业发展规划,爱岗敬业,增强专业发展自觉性;大胆开展保教实践,不断创新;积极进行自我评价,主动参加教师培训和自主研修,逐步提升专业发展水平。
[幼儿园教育]六月初夏是甜甜的季节,但对幼儿园大班的孩子们来说,他们即将面临人生的第一次告别,马上就要离开幼儿园踏入小学了! 这对幼儿们来说是一次重要的转折。也是对幼儿进行教育的最好契
[幼儿园教育]亲爱的家长朋友们: 您好! 立夏已至,万木葱茏,枝繁叶茂。近日全国各地天气又阴晴不定,变化多端,就容易使病毒和细菌大量繁殖。幼儿抵抗力较差, 又喜欢户外活动,稍不注意就容易
[幼儿园教育]每个学期幼儿园老师都要给孩子们写评语,相信很多老师写几条不一样的还是很容易,但要想每个小朋友的都不一样那就有点难度了。本文共收录了60条评语供老师们参考! 1、你诚实善良,有
[幼儿园教育]六月初夏是甜甜的季节,但对幼儿园大班的孩子们来说,他们即将面临人生的第一次告别,马上就要离开幼儿园踏入小学了! 这对幼儿们来说是一次重要的转折。也是对幼儿进行教育的最好契
[幼儿园教育]1、粉脸红唇模样美,偏偏是个大歪嘴。 (打一水果)【谜底】:桃子 2、弯弯儿不是镰刀,翘翘儿不是牛角,一旦抓它在手,撕开脸皮就咬。 (打一水果)【谜底】:香蕉 3、远看玛瑙紫溜溜,近看